华体会体育hth首页,华体会官方,华体会网址,华体会开户

欢迎访问华体会体育(中国)HTH·官方网站 官方网站
 
宜昌国际广场之铝模施工
 
发布日期:2017-07-21     来源:华体会体育(中国)HTH·官方网站       浏览次数:61447     字体:      

国际广场为创建优质结构工程(楚天杯),采用了一系列全新施工工艺,其中铝模就是本工程的一个亮点,本工程铝模主要使用在2#、3#楼住宅标准层上,现就铝模的施工工艺特点和亮点做以下介绍:

铝模板体系是根据工程建设图纸,经定型化设计及工业化加工,生产出适合工程建设的模板及支撑体系。铝模使用前施工策划和图纸深化是重点,首先要编制严谨的施工组织设计,确定配合铝模施工的二次结构、楼地面、墙面、顶棚等部位工艺做法,铝模在深化设计时要充分结合其他工序,这样才能达到最佳的使用效果。当铝模深化设计时,尽量将外墙洞口两侧的短墙、门洞顶部砌体及过梁、门窗小垛及构造柱结合到铝模图纸中随主体一次性浇筑,施工省时省力。

铝模加工成型后,对模板构件分类、分部位排序,使用时转运到施工现场将各构件“对号入座”,利用销钉组装固定。组装就位后,用钢管立杆做竖向支撑,可调支撑调整模板的水平标高;利用可调斜撑调整模板的垂直度及稳定性;利用穿墙对拉螺杆及背楞保证模板体系的水平刚度。在混凝土强度达到拆模条件后,仅保留竖向支撑,按先后顺序对墙模板、梁侧模板及楼面模板进行拆除,迅速进入下一层的循环施工。下面就从铝模施工工艺流程、铝模施工优点、监理控制、铝模与木模各项指标对比、以及工程图片等几个方面来详细说明。

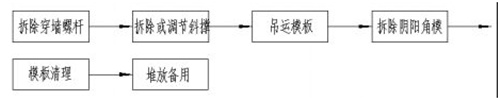
一、铝模施工工艺流程

剪力墙铝模安装及拆除程序:


柱子铝模板安装及拆除程序:


水平铝模板安装及拆除程序:

二、铝模工艺优点

1、铝合金模板稳定性好、承载力高、刚度大,拆模后混凝土表面平整光洁。铝模体系整体采用铝合金板组装而成,系统拼装完成后,形成一个整体框架,承载力高达每平方米50KN,抗坍塌性和抗倾覆性提高。

2、铝模板配合CL结构保温一体化、内墙选用ALC板,可以达到施工过程免抹灰,二次结构完成即可开展铝合金、楼地面工程;楼地面完成即可精装修作业,利于流水施工节约工期,并从工艺上消除了空鼓,有效减少开裂。

3、对铝模进行深化设计时,诸多短墙、门垛等二次构件同步设计,与主体混凝土一次性浇筑,不仅加快了施工进度,而且减少了二次结构用工,提高了施工质量。

4、铝模定位准确,结构洞口误差小,主体与砌体完成即具备铝合金安装条件;同时门窗采用净口安装,从工艺上避免了因塞缝不密实导致门窗存在渗漏水的隐患。

5、铝合金模板施工方便、效率高。铝合金建筑模板系统组装简单、方便,每块重量约10Kg,完全由人工拼装,不需要任何机械设备的协助,施工时通常只需要一把扳手或小铁锤,方便快捷,熟练工人每人每天可组装20-30平米。

6、铝模在楼层上的转运基本上靠人工提升,大大提高了塔吊的周转率,从而加快施工进度。

三、铝模施工浇筑砼前,监理工作重点

1、所有模板应清洁且涂有合格脱模剂。 

2、确保墙模按放样线安装。 

3、检查全部开口处尺寸是否正确并无扭曲变形。 

4、检查全部水平模(顶模和梁底模)是水平的。 

5、保证板底和梁底支撑杆是垂直的,并且支撑杆没       有垂直方向上的松动。 

6、检查墙模和柱模的背楞和斜支撑是否正确。 

7、检查对拉螺丝、销子、楔子保持原位且牢固。 

8、把剩余材料及其它物件清理出浇筑区。 

9、确保悬挂工作平台支撑架可靠固定在混凝土结构上。

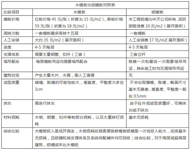
四、木模板与铝模板各项指标对比表

木模板与铝模板对照表 


五、工程图片            

按照铝模优化图纸制作铝模,以及对其进行编号,安装时按照编号进行安装

铝模梁板龙骨安装、梁板模板安装

传料口部位铝模安装

放线孔铝模安装

铝模梁板安装,中间镂空部位为传料口,方便铝模拆除后从传料口人工往上传递。与传统木模比较,不用卸料平台、不需要用塔吊吊运模板,进而加大塔吊的周转率,加快施工进度。(每块铝模重约10KG)

工人调节立杆,通过中间部位调节螺母调节立杆高度,确保其有效支撑,用塔尺检测立杆垂直度。本工程通过计算,采用独立杆支撑能确保其稳固性

梯间部位铝模安装

梯间踏步铝模安装。该部位砼浇筑时,震动棒斜插入踏步铝模内进行振捣。踏步铝模上有排气孔,砼振捣时,便于气体排除,提高砼质量

电梯井部位铝模定型化施工平台,无需另行搭设架体

卫生间部位铝模安装

阳台部位铝模安装

飘窗板部位铝模安装及成型质量

门过梁铝模安装

铝模安装完后楼面图

铝模施工砼外观质量

铝模在施工过程中的应用不仅使施工周期更短、效率更高、通用性更强,而且还低碳减排符合国家对建筑项目节能、环保、低碳、减排的规定。此可谓精良之工艺。

上一篇:建筑工程结构施工易发生的问题及设计原理分析
下一篇:时代印项目地下室结构工程防渗质量控制